今年会2019年毕业生就业方案校对说明
一、校对要求
1、请学生在6月14日至6月17日登录今年会就业系统进行校对,点击左侧就业方案校对一栏,进行校对。逾期校对功能关闭,不再开放。系统网址为:http://careers.nankai.edu.cn/login/login.html如学生忘记密码,联系学院辅导员即可重置。如学生登录系统无法显示左侧就业方案校对一栏,请学院辅导员修改该生的毕业时间,修改至2019年7月或2018年12月即可显示。
2、请学生端正态度,针对就业方案中的所有数据进行一一校对,要认真仔细,不要有遗漏,对错误的记录要进行修改。
3、对就业方案的更改一定要有根据,如录入或拼写错误可以修改,但如果是单位变动一定要办理了相关手续后,方能进行更改,不可随意更改。如更改不符合学校派遣政策,学院不予认定。
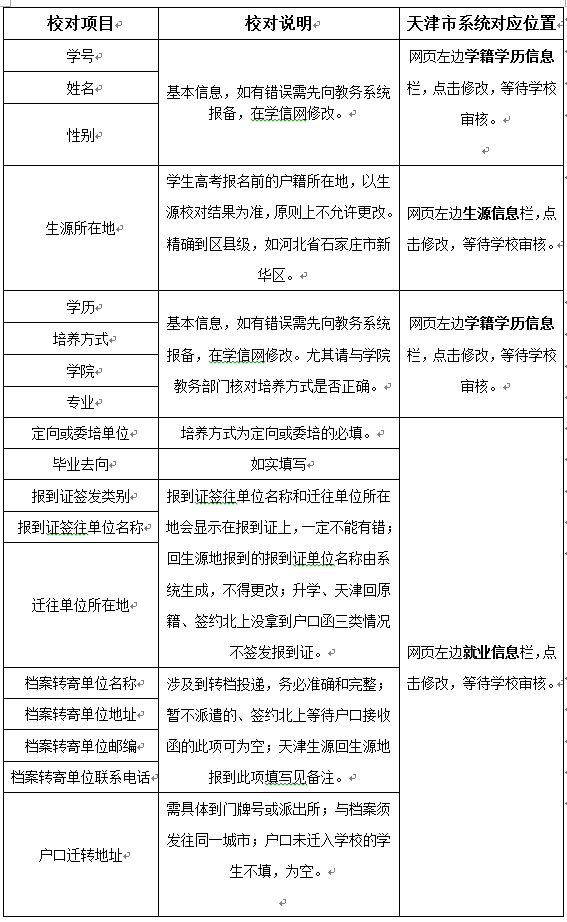
二、校对内容及说明

备注:1、天津回原籍学生不签发报到证,档案转地单位名称:天津市教育委员会人才交流服务中心;档案转寄单位地址:天津市南开区黄河道474号。(此表格在学生端校对平台亦有显示,学生可查看)
2、签约北上在等待户口接收函的同学不签发报到证,不转档案和户口。
3、海河计划调档函交档案室,该部分学生不开报到证。